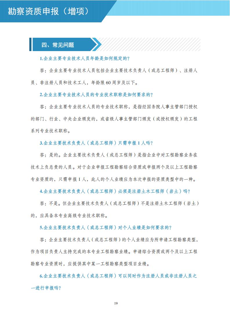
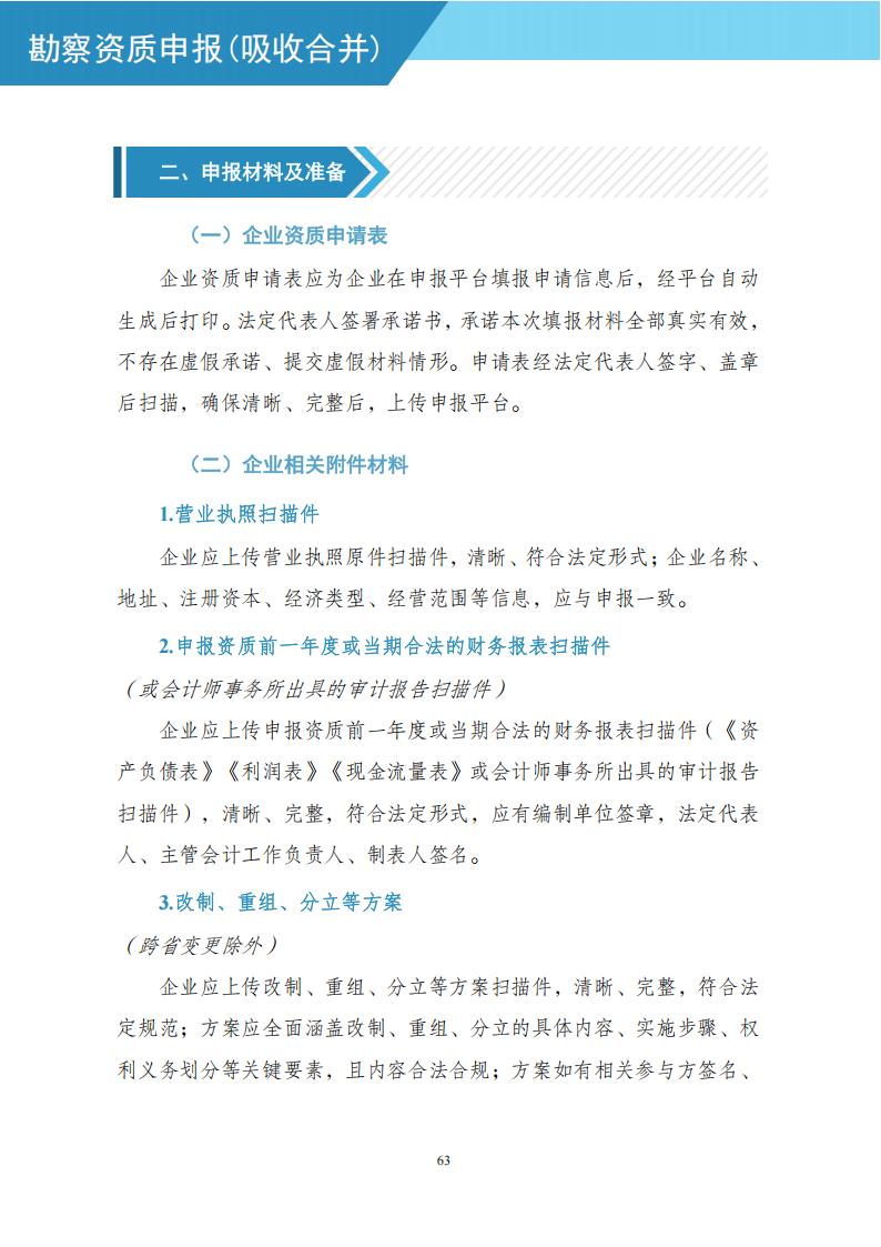
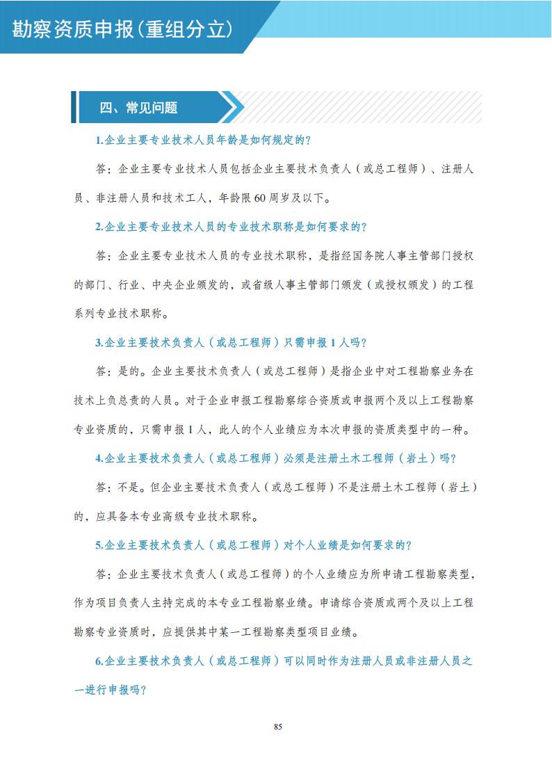
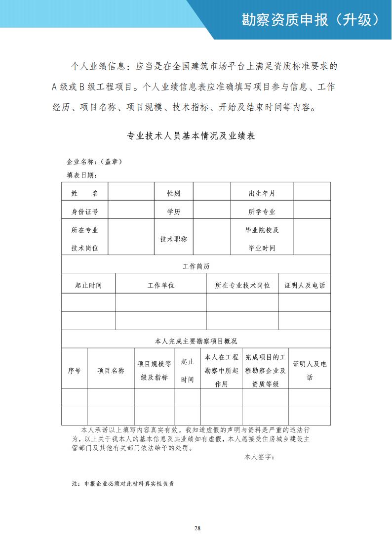
举报投诉

政策法规

政策法规

文件信息 资质标准

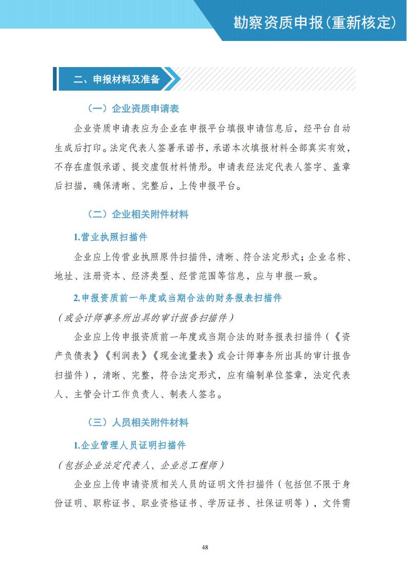
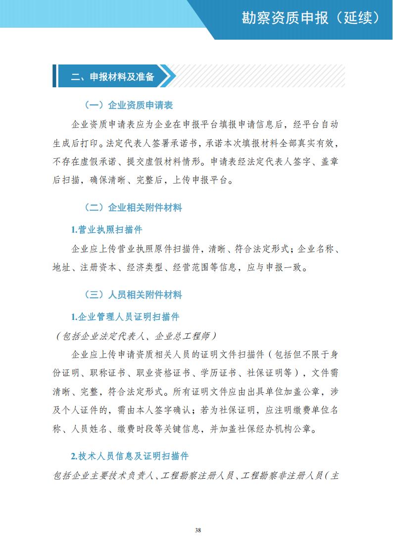
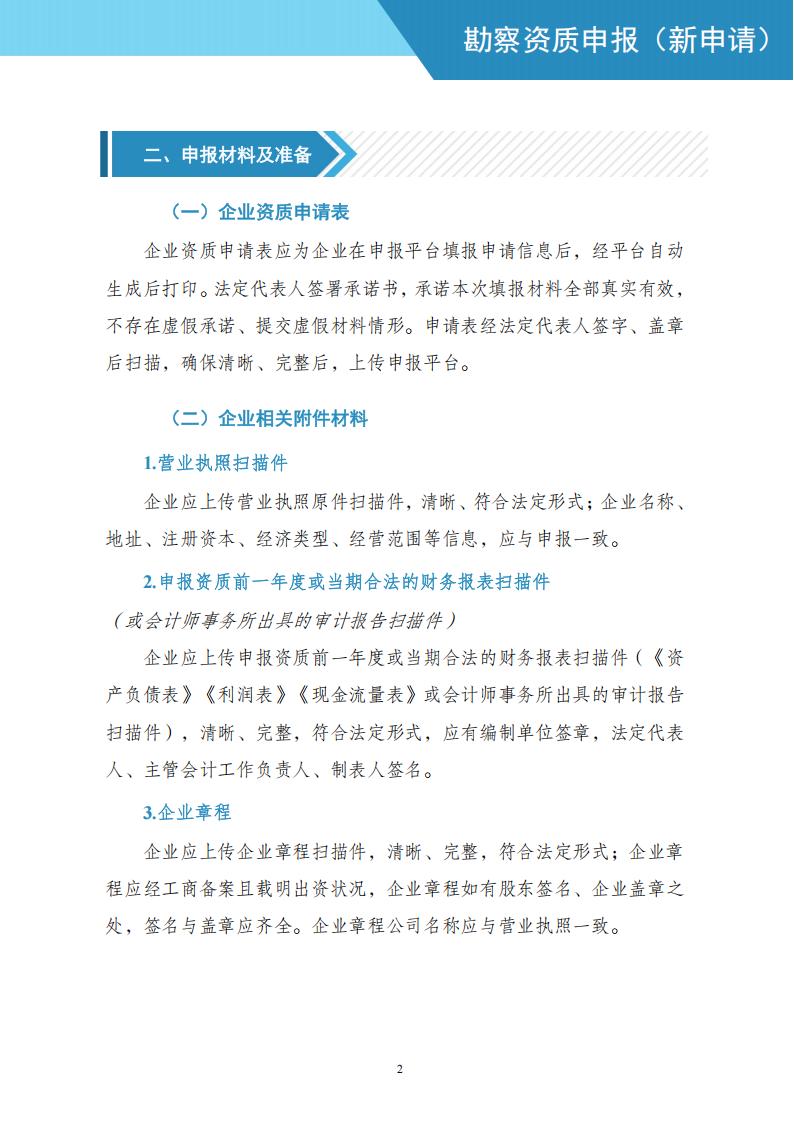
工程勘察资质网上申报指导手册

2026-01-02

备案信息

吉ICP备19002875号-1

协会公众号

主办单位:吉林省勘察设计协会

地址:长春市贵阳街287号建设大厦13楼1301室

邮编:130000

电话:0431-82752400、82752411、88045880

Email:sjxh400@163.com

网址:http://www.jlskcsjxh.com

QQ群:143529725

技术支持:吉林地标信息技术有限公司

邮 编:130000

吉公网安备 22010302000399号